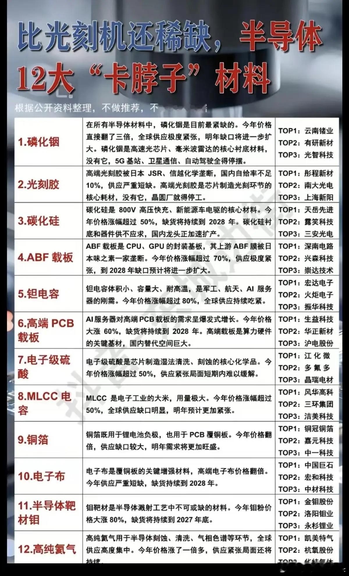
半导体产业里,如今比光刻机还稀缺的12大卡脖子材料梳理。就拿磷化铟和光刻胶来说,磷化铟是AI光通信产业链最上游的硬通货,我国虽有全球72.7%的铟储量和70.4%的原生铟产量,但国外掌控90%以上高端产能,国内高端磷化铟衬底自给率不足30%。光刻胶是芯片制造最核心的耗材,ArF高端光刻胶几乎被日美企业垄断,全球CR5超95%,国内高端光刻胶自给率不足5%,14nm以下先进制程几乎完全依赖进口。这些材料一旦断供,晶圆厂生产线立刻停摆,国产替代迫在眉睫啊。

半导体产业里,如今比光刻机还稀缺的12大卡脖子材料梳理。就拿磷化铟和光刻胶来说,磷化铟是AI光通信产业链最上游的硬通货,我国虽有全球72.7%的铟储量和70.4%的原生铟产量,但国外掌控90%以上高端产能,国内高端磷化铟衬底自给率不足30%。光刻胶是芯片制造最核心的耗材,ArF高端光刻胶几乎被日美企业垄断,全球CR5超95%,国内高端光刻胶自给率不足5%,14nm以下先进制程几乎完全依赖进口。这些材料一旦断供,晶圆厂生产线立刻停摆,国产替代迫在眉睫啊。
