铭鸿体育资讯网
承洋论体育的文章
你不仁我不义,不是正常得很吗?
2026-04-10 23:08
你不仁我不义,不是正常得很吗?
这种人身攻击也太无耻了吧
2026-04-10 23:08
这种人身攻击也太无耻了吧
说不定人家真的可以了
2026-04-10 23:08
说不定人家真的可以了
网暴全红婵的群主被处罚了,被拘留十天。我觉得这种处罚与他造成的恶劣影响根本就不成
2026-04-10 23:09
网暴全红婵的群主被处罚了,被拘留十天。我觉得这种处罚与他造成的恶劣影响根本就不成
看到网上说不好好读书就早点生娃,我觉得早点生娃不是挺好吗?书读多了很多女孩子就变
2026-04-10 23:09
看到网上说不好好读书就早点生娃,我觉得早点生娃不是挺好吗?书读多了很多女孩子就变
早点会生活比读书更好啊
2026-04-10 23:09
早点会生活比读书更好啊
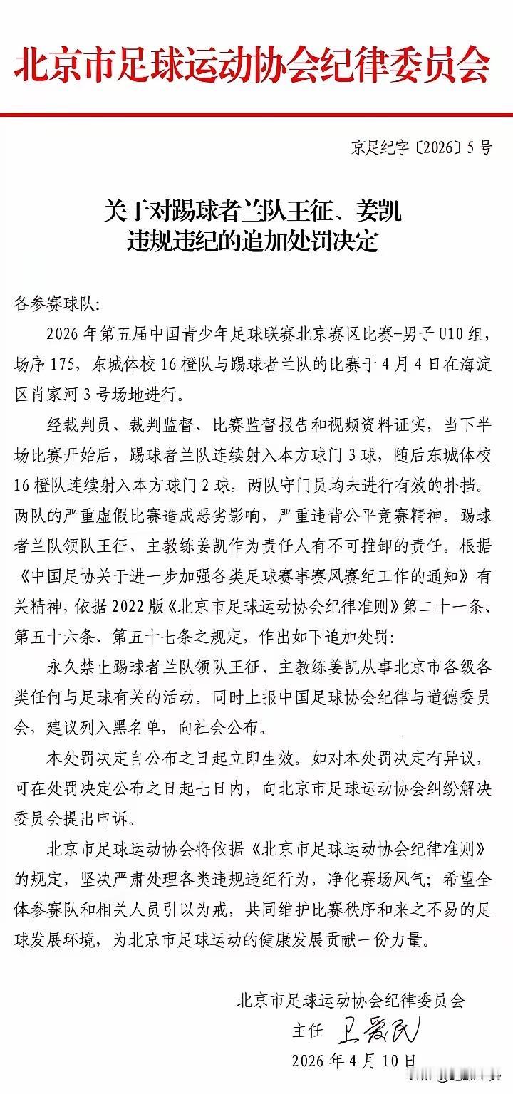
我觉得这个教练和踢球的孩子一点关系都没有,关键是足协这个狗屁的规定害人,作为教练
2026-04-10 23:08
我觉得这个教练和踢球的孩子一点关系都没有,关键是足协这个狗屁的规定害人,作为教练
2026届中国青少年足球联赛北京区的U -10组175比赛,出现了三比三的比分结
2026-04-10 23:08
2026届中国青少年足球联赛北京区的U -10组175比赛,出现了三比三的比分结
北京U 10青少年比赛球员把足球踢进自己龙门的事件沸沸扬扬的,足协出了所谓的处罚
2026-04-10 18:07
北京U 10青少年比赛球员把足球踢进自己龙门的事件沸沸扬扬的,足协出了所谓的处罚
这个与孩子有什么关系的?教练的问题,是你赛制的问题。为什么你设置这么奇葩的赛制…
2026-04-10 18:07
这个与孩子有什么关系的?教练的问题,是你赛制的问题。为什么你设置这么奇葩的赛制…
迟重瑞问:董事长,我们能要个孩子吗? 陈丽华:迟先生,我有4个孩子,他们就是你的
2026-04-10 17:08
迟重瑞问:董事长,我们能要个孩子吗? 陈丽华:迟先生,我有4个孩子,他们就是你的
她根本就不会要孩子,要了孩子的话,她怕自己的遗产会给了迟重瑞的孩子,这都是自媒体
2026-04-10 17:08
她根本就不会要孩子,要了孩子的话,她怕自己的遗产会给了迟重瑞的孩子,这都是自媒体
拆迁就是拆了历史,胡同文化应该保留,全是高楼大厦的砼建筑城市没有意思…
2026-04-10 17:08
拆迁就是拆了历史,胡同文化应该保留,全是高楼大厦的砼建筑城市没有意思…
叫你半天也没讲做什么新方法
2026-04-10 02:07
叫你半天也没讲做什么新方法
如果当时这2亿买了北京的四合院,是不是能赚更多的钱呢?想想就觉得遗憾又可惜呀![
2026-04-10 01:08
如果当时这2亿买了北京的四合院,是不是能赚更多的钱呢?想想就觉得遗憾又可惜呀![
你觉得他能拿到钱吗?
2026-04-10 01:08
你觉得他能拿到钱吗?
一个亚军谁暴你[流泪][流泪][流泪],你妒忌冠军[流泪][流泪][流泪]
2026-04-10 01:09
一个亚军谁暴你[流泪][流泪][流泪],你妒忌冠军[流泪][流泪][流泪]
她被网暴,她报别人好不好?别人是冠军怎么需要网暴亚军吗?这种无中生有的非议对努力
2026-04-09 17:12
她被网暴,她报别人好不好?别人是冠军怎么需要网暴亚军吗?这种无中生有的非议对努力
努力在天才面前根本不值一提,所以只能用非法手段去诋毁,这种行为实在令人不齿。
2026-04-09 14:07
努力在天才面前根本不值一提,所以只能用非法手段去诋毁,这种行为实在令人不齿。
今天一早起来看到股市全面大跌,昨天不是美国佬不是已经宣布达成了停战两周的协议吗?
2026-04-09 13:08
今天一早起来看到股市全面大跌,昨天不是美国佬不是已经宣布达成了停战两周的协议吗?
第一页
下一页
作者信息
承洋论体育
感谢大家的关注
分类: 体育
热门分类
体育
NBA
国际足球
中国足球
亚洲杯
科比
综合体育
CBA
推荐
热榜
军事
社会
明星八卦
娱乐
财经
科技
汽车
历史
国际
游戏
动漫
公益
搞笑
商业
互联网
数码
房产
家居
时尚
科学探索
职场
育儿
股票
教育
影视
情感
热点
中国军情
武器
中国南海
投资
楼市
大咖秀
外汇
创业
风口
SUV
豪车
概念车
优惠
新能源
美国
欧洲
朝日韩
俄罗斯
孕期
街拍
恋爱攻略
婚姻
正能量