铭鸿体育资讯网

有事说事吧的文章

为了国家长期利益,必须给硅料留下一条活路
 
核心事件:当前硅料行业产能过剩超1

为了国家长期利益,必须给硅料留下一条活路 核心事件:当前硅料行业产能过剩超1

为了国家长期利益,必须给硅料留下一条活路 核心事件:当前硅料行业产能过剩超1
电子布7家年报高增公司梳理
 
核心事件:AI算力带动PCB、覆铜板需求爆发,电

电子布7家年报高增公司梳理 核心事件:AI算力带动PCB、覆铜板需求爆发,电

电子布7家年报高增公司梳理 核心事件:AI算力带动PCB、覆铜板需求爆发,电
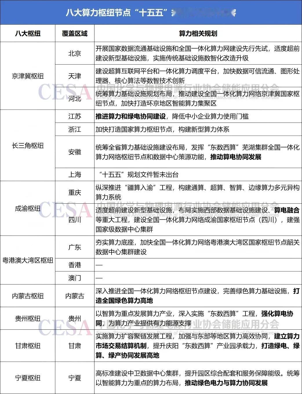
长江通信:城市数智化稀缺龙头,智慧应急+卫星互联网双轮驱动
 
核心逻辑:长江通

长江通信:城市数智化稀缺龙头,智慧应急+卫星互联网双轮驱动 核心逻辑:长江通

长江通信:城市数智化稀缺龙头,智慧应急+卫星互联网双轮驱动 核心逻辑:长江通

稀土永磁业绩爆发!十家超预期龙头全梳理 稀土供需格局优化、价格上行,新能源与

稀土永磁业绩爆发!十家超预期龙头全梳理 稀土供需格局优化、价格上行,新能源与
2026工商业储能深度解读+核心受益股
 
2025年国内工商业储能新增超10G

2026工商业储能深度解读+核心受益股 2025年国内工商业储能新增超10G

2026工商业储能深度解读+核心受益股 2025年国内工商业储能新增超10G
玻璃纤维最新8大核心龙头企业
 
玻璃纤维是一种由玻璃组成的纤维材料,通常由无机

玻璃纤维最新8大核心龙头企业 玻璃纤维是一种由玻璃组成的纤维材料,通常由无机

玻璃纤维最新8大核心龙头企业 玻璃纤维是一种由玻璃组成的纤维材料,通常由无机
液冷:控温成核心竞争力,塔能两相液冷领衔,受益公司梳理
 
AI训练与推理持续推

液冷:控温成核心竞争力,塔能两相液冷领衔,受益公司梳理 AI训练与推理持续推

液冷:控温成核心竞争力,塔能两相液冷领衔,受益公司梳理 AI训练与推理持续推
永远相信光!光模块设备全解析(附产业链价值&受益公司)
 
光模块是AI算力网络

永远相信光!光模块设备全解析(附产业链价值&受益公司) 光模块是AI算力网络

永远相信光!光模块设备全解析(附产业链价值&受益公司) 光模块是AI算力网络
央视《新闻联播》点赞!美菱凭实力刷屏,M鲜生冰箱重新定义家庭储鲜
 
4月12日

央视《新闻联播》点赞!美菱凭实力刷屏,M鲜生冰箱重新定义家庭储鲜 4月12日

央视《新闻联播》点赞!美菱凭实力刷屏,M鲜生冰箱重新定义家庭储鲜 4月12日
绿色算力进入深水区,塔能两相液冷为何值得被重新认识
 
AI算力密度持续攀升,热

绿色算力进入深水区,塔能两相液冷为何值得被重新认识 AI算力密度持续攀升,热

绿色算力进入深水区,塔能两相液冷为何值得被重新认识 AI算力密度持续攀升,热
德国西门子不造枪,却垄断全球工业底层逻辑
 
西门子虽以民用家电被大众熟知,但其

德国西门子不造枪,却垄断全球工业底层逻辑 西门子虽以民用家电被大众熟知,但其

德国西门子不造枪,却垄断全球工业底层逻辑 西门子虽以民用家电被大众熟知,但其
AIDC储能进化论:从产品模块到系统融合,全栈自研构网技术成核心
 
2025年

AIDC储能进化论:从产品模块到系统融合,全栈自研构网技术成核心 2025年

AIDC储能进化论:从产品模块到系统融合,全栈自研构网技术成核心 2025年
商业航天迈入新“大航海”时代,万亿赛道迎来规模化爆发
 
2026年商业航天在政

商业航天迈入新“大航海”时代,万亿赛道迎来规模化爆发 2026年商业航天在政

商业航天迈入新“大航海”时代,万亿赛道迎来规模化爆发 2026年商业航天在政
十年高增后首降!干衣机短期承压,低渗透率打开长期增量空间
 
我国干衣机行业在2

十年高增后首降!干衣机短期承压,低渗透率打开长期增量空间 我国干衣机行业在2

十年高增后首降!干衣机短期承压,低渗透率打开长期增量空间 我国干衣机行业在2
技术突破+智能制造双轮驱动,半导体设备零部件规模有望破2700亿
 
半导体设备

技术突破+智能制造双轮驱动,半导体设备零部件规模有望破2700亿 半导体设备

技术突破+智能制造双轮驱动,半导体设备零部件规模有望破2700亿 半导体设备
碳纸行业空间全面打开,国产替代实现关键突破
 
碳纸作为燃料电池气体扩散层首选基

碳纸行业空间全面打开,国产替代实现关键突破 碳纸作为燃料电池气体扩散层首选基

碳纸行业空间全面打开,国产替代实现关键突破 碳纸作为燃料电池气体扩散层首选基
全球首台三燃料低速机发布,中国引领船用动力低碳竞赛,行业量价齐升
 
船用发动机

全球首台三燃料低速机发布,中国引领船用动力低碳竞赛,行业量价齐升 船用发动机

全球首台三燃料低速机发布,中国引领船用动力低碳竞赛,行业量价齐升 船用发动机
诺欣妥之后,心衰药迎黄金时代!全球赛道扩容,国产创新药迎重磅机遇
 
心衰为心血

诺欣妥之后,心衰药迎黄金时代!全球赛道扩容,国产创新药迎重磅机遇 心衰为心血

诺欣妥之后,心衰药迎黄金时代!全球赛道扩容,国产创新药迎重磅机遇 心衰为心血
技术+政策双轮驱动,医学影像设备重回高增长,国产替代加速
 
医学影像设备是临床

技术+政策双轮驱动,医学影像设备重回高增长,国产替代加速 医学影像设备是临床

技术+政策双轮驱动,医学影像设备重回高增长,国产替代加速 医学影像设备是临床
存储芯片史诗级暴涨,AI算力开启超级周期
 
DRAM合约价环比大涨90%–95

存储芯片史诗级暴涨,AI算力开启超级周期 DRAM合约价环比大涨90%–95

存储芯片史诗级暴涨,AI算力开启超级周期 DRAM合约价环比大涨90%–95