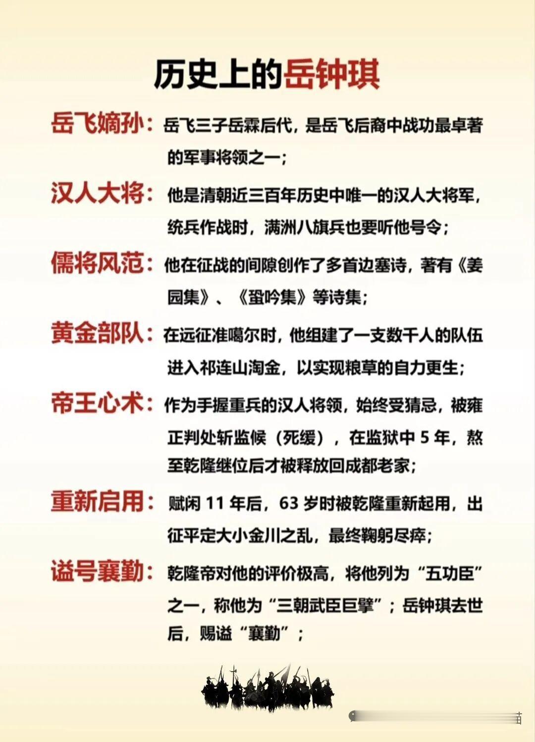
岳钟琪可是清廷响当当的汉人大将,浑身透着儒将风范。他带领的部队堪称黄金部队,战斗力超强。但他的仕途并非一帆风顺,因帝王心术,他曾被削职拘禁。
不过他能力实在出众,后来又被重新启用。在战场上,他屡立战功,为清廷稳定边疆立下汗马功劳。他这一生起起落落,却始终保持着军人的气节。去世后谥号“襄勤”,这也是对他一生功绩的高度肯定。他的故事就像一部精彩的传奇,值得我们细细品味。

岳钟琪可是清廷响当当的汉人大将,浑身透着儒将风范。他带领的部队堪称黄金部队,战斗力超强。但他的仕途并非一帆风顺,因帝王心术,他曾被削职拘禁。
不过他能力实在出众,后来又被重新启用。在战场上,他屡立战功,为清廷稳定边疆立下汗马功劳。他这一生起起落落,却始终保持着军人的气节。去世后谥号“襄勤”,这也是对他一生功绩的高度肯定。他的故事就像一部精彩的传奇,值得我们细细品味。
