铭鸿体育资讯网

以色列成中东和平最直接的破坏者,谈判未启便无视《十点提案》,拒不执行黎巴嫩停火协

以色列成中东和平最直接的破坏者,谈判未启便无视《十点提案》,拒不执行黎巴嫩停火协议。

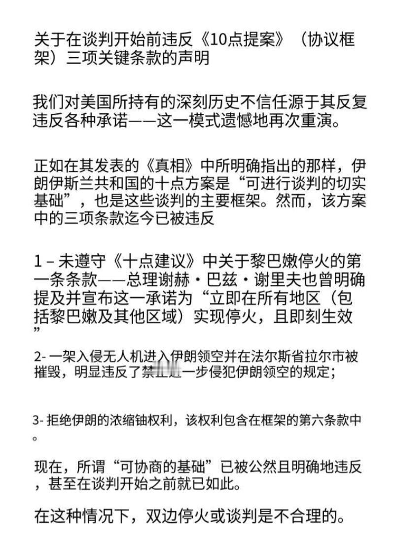
伊朗议会议长卡利巴夫北京时间 4 月 9 日发布:关于在谈判开始前违反十点提案,框架协议,三项关键条款的声明,这番话像一颗惊雷炸响在中东上空,全世界都在看着美伊停火刚满 24 小时的间隙里,以色列用炸弹把和平的希望炸得粉碎。

十点提案原本是伊朗提出的谈判框架,连美国总统特朗普都曾承认这是 可行的谈判基础,可谁也没想到,谈判还没正式摆上桌面,以色列就带头把协议撕得稀碎。

最让人揪心的是黎巴嫩停火条款,协议生效当天,以色列就派出 50 架战斗机在 10 分钟内朝黎巴嫩真主党 100 个指挥中心投下 160 枚炸弹,黎巴嫩民防部门统计,这次空袭造成 254 人死亡、1165 人受伤,创下 3 月初战火重燃以来单日伤亡最高纪录。

更嚣张的是内塔尼亚胡直接宣称停火不适用于黎巴嫩真主党,还强调这不是收尾行动,打击会继续进行。

卡利巴夫在声明里还点出另外两项被违反的条款,一架无人机侵入伊朗法尔斯省领空被击落,这直接挑战了伊朗的主权底线。

同时美方还在否认伊朗享有铀浓缩权利,这可是谈判前就达成的共识基础,最让人无奈的是,美国不仅不约束以色列,特朗普反而公开表态美伊停火不包括黎巴嫩,把这场人道主义灾难定性为 另一场单独的冲突。

要知道这份停火协议是巴基斯坦总理谢里夫亲自调停的,当时明确宣布 包括黎巴嫩及其他地区在内的所有地方立即停火,现在看来这些承诺在以色列的炸弹面前一文不值。

地区国家都看不下去了,伊拉克、卡塔尔、埃及纷纷谴责以色列的暴行,连一直居中调停的巴基斯坦副总理达尔都怒批以色列是中东和平的最大破坏者。

以色列的强硬态度正在把局势推向危险边缘,伊朗已经关闭霍尔木兹海峡作为回应,真主党也誓言要加倍反击。

卡利巴夫说得很清楚,伊朗对美国的不信任源于屡次违约,现在谈判基础都没了,谁还敢相信和平的承诺。

中东的天空又被硝烟笼罩,那些渴望和平的平民只能在废墟中祈祷,而以色列的炸弹还在继续落下,把和平的可能性一点点炸成灰烬。

本文内容皆为个人看法,如有更好的见解欢迎在评论区留言讨论。