铭鸿体育资讯网
外刊精读121|为什么emo的歌更受欢迎🔥
2025-09-27 02:47:44
看个外刊来了
教育
🔥英语学习必备的外刊精读
⭐选自The New York Times
⭐每周会从原刊中选取多篇文章精读
🏆🏆重点单词⤵️
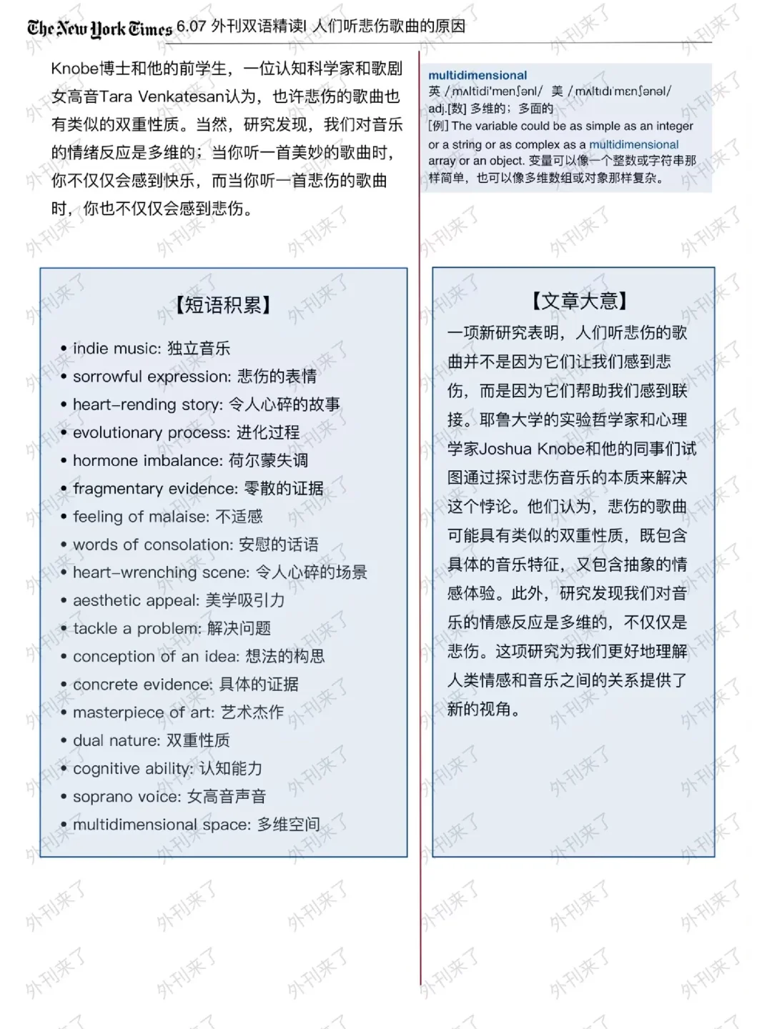
🏅indie 独立制作的
🏅sorrowful 悲伤的
🏅heart-rending 令人心碎的
🏅paradox 悖论
🏅catharsis 宣泄
🏅evolutionary 进化的
🏅hormone 荷尔蒙
🏅fragmentary 支离破碎的
🏅malaise 不舒服
🏅consolation 安慰
🏅heart-wrenching 令人心碎的
热门分类
体育
NBA
国际足球
中国足球
亚洲杯
科比
综合体育
CBA
推荐
热榜
军事
社会
明星八卦
娱乐
财经
科技
汽车
历史
国际
游戏
动漫
公益
搞笑
商业
互联网
数码
房产
家居
时尚
科学探索
职场
育儿
股票
教育
影视
情感
热点
中国军情
武器
中国南海
投资
楼市
大咖秀
外汇
创业
风口
SUV
豪车
概念车
优惠
新能源
美国
欧洲
朝日韩
俄罗斯
孕期
街拍
恋爱攻略
婚姻
正能量